為了公平,我應該提一下French ACC(ACC代表汽車電池公司),這是傳統電池制造商Saft (現屬于道達爾所有)和法國汽車制造商PSA 聯合設立的合資企業(各

為了公平,我應該提一下French ACC(ACC代表汽車電池公司),這是傳統電池制造商Saft (現屬于道達爾所有)和法國汽車制造商PSA 聯合設立的合資企業(各占50/50),該公司計劃在法國北部建立一家電池工廠。第二家將設在德國。法國政府最近要求雷諾也加入該項目。

大規模制造電池的工序對電的消耗很大。這里有一些數字可以說明問題:生產一千瓦時的電池容量需要大約60千瓦時的裸電量;容量為45GWh的超級工廠每年要消耗2.7萬億瓦時。這相當于一個容量為1300MW的核反應堆的四分之一!

因此,盡量減少對生態的影響是建設大型工廠的重要組成部分。埃隆· 馬斯克對其“內華達州超級工廠”的設想是,利用一切可用的技術,比方說大規模部署太陽能電池板、風力渦輪機和熱交換器,利用沙漠的溫度變化為建筑物和設備降溫,從而實現碳中和。

歐洲絕大多數的超級工廠項目不太可能那么綠色環保。這是一個不幸的矛盾沖突,歐洲會大規模推廣電動汽車,但建設一個龐大的超級工廠網絡卻要嚴重依賴于污染最嚴重的發電方式。這一點令人錯愕,因為會讓轉型電動汽車帶來的大部分環境效益失效。

所以,要以負責任的方式去獲取礦物

在深入探討之前,請允許我先介紹一下電池的制造過程。電池是由各種材料一層層卷繞起來然后裝進比標準AA電池稍大的容器里面的:

資料來源:Tesla

資料來源:Tesla

電池造好之后,要壓進一個堅固的鋁制外殼里面封裝好。這個鋁殼一般位于汽車底板下方以降低重心。根據型號不同,一輛Tesla大概包含有4000到7000個這樣的電池。整個電池組大概有300–500公斤重。其他汽車制造商可能會采用不同的電池形式,一般是棱柱形或“袋狀”電池,尺寸要比Tesla的大得多,電池的數量是數百個而不是數千個。但是大家的制造過程都是很相似的。

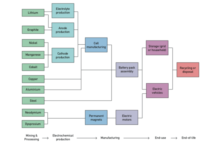
此圖是根據悉尼科技大學的研究論文制作出來的,展示了電池不同層的制造工藝流程的分解,并且突出展示了部分關鍵礦物的重要性:

資料來源:悉尼科技大學

跟普遍的假設相反的是,其實還有大量的鋰資源未被開發出來。不過其他的主要礦物質,無論是用于原材料生產還是精煉,情況就不一樣了。比方說,60%的鈷來自剛果民主共和國,但大部分都是在中國精煉的。再次地,得益于分布廣泛的自然資源和強大的工業生產能力,中國有望在一段時間內控制住電池行業,就像下面這張地圖所示那樣,大多數的生產線都集中在中國。

鋰電池供應鏈地圖

這種情況在某種程度上跟1970年代的能源形勢有些相似,當時極度需要石油的西方國家對中東原油形成了依賴,被迫要忍受各種破壞性的禁運和危機。

除了供應鏈的不確定性之外,任何一個國家也繞不開貴重礦物開采地的情況。而且情況并不好,在非洲、拉丁美洲或東南亞,生產環境和自然環境都很不好。參與者必定面臨供應鏈這一部分必須以某種形式加以改善的巨大壓力。

最后,我們再來談談另一個與電動汽車相關的錯誤觀念:回收利用。簡而言之,處理報廢的電動汽車電池再也不是問題。首先,以下是各種礦物質成分的可回收性狀況:

資料來源:悉尼科技大學可再生能源礦物質來源

資料來源:悉尼科技大學可再生能源礦物質來源

就像我們所看到的那樣,盡管還有工作要做,但那只涉及到組件的一小部分。這個問題等到它出現的時候會得到解決的,那會是十年以后的事了。屆時,收集廢舊電池的渠道將會就位,由于嚴格的環境法規,對這些組件進行分離和再利所需要的濕法冶金等技術應該已經具備得到廣泛采用了。

我們現在已經進入到這樣一個時代,那就是政治和公眾均已認識到,環境的緊迫性不再被視為對經濟發展的障礙,而是經濟發展的根本基礎所在。在十年之內,可持續行駛數十萬英里而幾乎不需要維護的電動汽車將會成為常態。這一切之所以變得可能都是因為電池,隨著電力生產以不同的借組過渡到低碳化,電池也會變得更加綠色。在這一點上,并不缺少讓我們持樂觀態度的論據。

[責任編輯:陳語]

免責聲明:本文僅代表作者個人觀點,與電池網無關。其原創性以及文中陳述文字和內容未經本網證實,對本文以及其中全部或者部分內容、文字的真實性、完整性、及時性,本站不作任何保證或承諾,請讀者僅作參考,并請自行核實相關內容。涉及資本市場或上市公司內容也不構成任何投資建議,投資者據此操作,風險自擔!

凡本網注明?“來源:XXX(非電池網)”的作品,凡屬媒體采訪本網或本網協調的專家、企業家等資源的稿件,轉載目的在于傳遞行業更多的信息或觀點,并不代表本網贊同其觀點和對其真實性負責。

如因作品內容、版權和其它問題需要同本網聯系的,請在一周內進行,以便我們及時處理、刪除。電話:400-6197-660-2?郵箱:119@itdcw.com

電池網微信
動力電池
新能源汽車
電動汽車