三、盈利能力解析
1、硬件設備:技術門檻有限,毛利率持續下行
充電樁硬件的核心在于充電模塊。從充電樁的成本結構來看,充電機、充電模塊是充電核心設備,其中充電模塊占充電系統成本的近 50%,其核心功能是將電網中的交流電轉化成可以為電池充電的直流電。而充電模塊的關鍵又在于IGBT 功率開關,當充電模塊工作時,三相交流電源經過整流濾波后,變成直流輸入電壓供給 IGBT 橋。控制器通過驅動電路作用于功率開關 IGBT,使整流濾波后的直流電壓轉換成交流電壓,這時的交流電壓是脈寬調制的。接著,交流電壓經高頻變壓器的變壓隔離,再次經整流濾波得到直流脈沖,進而對電池組充電。充電樁的其余部件成本不高,APF 有源濾波、電池維護設備、監控設備分別占據了成本的 15%、 和 10%。需要指出的是,充電樁的塑料要求具備阻燃、耐候、耐低溫、殼體絕緣、耐老化等性能,這樣才能減輕事故傷害、經受極端惡劣天氣而不改變材質、保證質量、不易老化。
具體而言,普通慢充樁的總體成本一般為 8000 元/樁,包括 2000 元硬件和 5000 安裝服務;而快充樁成本為 0.8 元/w,一般 60kw 的直流樁成本為 5 萬元左右。充電站的成本則較髙,按照直流充電機 0.8 元/w、—個充電站 1000kw 的容量計算,加上變電設施、鋪設專用電纜以及新建監控系統等,不包括建設用地成本,一個充電站的成本就已達 100 萬元,而隨著充電站容量的增加,投資成本往往在數百萬元量級。

▲充電樁成本結構

▲充電站成本結構
行業平均毛利率呈現下行趨勢。根據從事充電樁硬件制造及銷售業務的上市公司年報,無論是信息披露較為完整的代表性廠商(例如奧特迅、通合科技),還是行業平均水平,硬件毛利率總體都處于下行中:從2015 年到2018 年上半年, 奧特迅的充電樁設備毛利率由54.8%降為 ,通合科技由55.3%降為35.9%, 行業平均毛利率(根據 9 家披露相關業務毛利的公司年報數據測算得來)由55%下降為 25.5%。由于充電樁制造的技術門檻不高,未來隨著市場競爭的加劇,企業的議價能力恐將進一步下滑。

▲充電樁設備毛利率
2、充電運營:使用率提高,前景可期
單樁盈虧平衡點下移,小時利用率提升。行業的盈利前景主要集中在運營上, 而目前運營的主要收入來源在于收取充電服務費。從微觀單樁的盈利能力來看, 以 30kwh 的快充樁為例,假設單樁設備的成本為 3 萬元,建樁總成本為 4 萬元, 設折舊年限為 5 年,則單樁若要在 5 年折舊期內實現盈虧平衡,每年需實現充電服務費收入 8000 元。根據各地的充電服務費指導價,假設充電服務費為 0.6元/kw,則單樁只要每天實際充電 1.3 小時,也即利用率為 5.3%,即可在 5 年內回收建樁成本,5 年后扣除維護費等日常支出,即可成為企業的凈收入來源。

▲充電樁單樁盈虧表
隨著充電樁功率的提升,建樁成本回收難度降低。7kwh 慢充樁要在折舊期內實現盈虧平衡,其小時利用率需達到10%,而120kwh 快充樁的利用率僅需3.6%。目前行業領先的部分企業,其單樁日充電量也已超過 30 度,平均單樁利用率已超 4%(日均充電時長超過 1 小時),而地段設置較好的新建電站,單樁利用率可達 5-8 小時/天,盈利能力已經體現。

▲特來電充電樁利用率情況
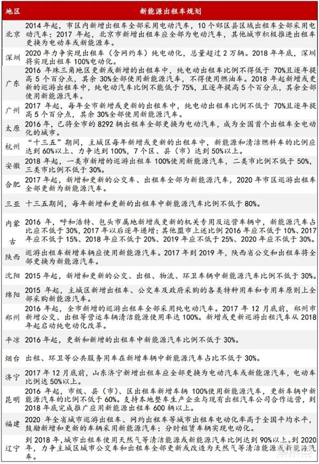
運營車電動化趨勢明確,但運營車與快充樁配比缺口大,結構性機會明朗。截至 2018 年 6 月,我國共建設有直流充電樁 8.8 萬個、交直流一體公共充電樁6.44 萬個,因此能提供快充服務的充電樁保有量為 15.2 萬個。僅考慮公共出行來看,2017 年底我國共有 25.7 萬輛新能源公交車,預計 2018 年上半年已達 30 萬輛左右,新能源出租車保有量則在 10 萬輛左右,公交車與出租車的車樁比為 3.12:1。若考慮網約車等社會運營車輛,這一配比將增加為 3.55:1, 供需缺口較大。從趨勢上看,受政策調控和市場接受度的提高,未來新能源公交、出租、網約車等運營車輛的電動化將是確定性趨勢,而現有的直流樁建設速度已經放緩,未來隨著運營車保有量的提升,為了滿足相應的供電需求,直流樁的建設勢必需要提速,直流充電樁的設備制造和運營企業將有望受益。

▲各地新能源公交車規劃一覽

▲各地新能源出租車規劃

電池網微信












