“十二五”期間,我國電動汽車的發展方向終于清晰,“純電驅動”將成為我國新能源汽車技術的發展方向。其中,電池、電機、電控等一系列技術有待獲得重點發展。
日前,《科技日報》受權發布了《電動汽車科技發展“十二五”專項規劃(摘要)》。
“純電驅動”技術路線明確
技術路線上,《規劃》明確指出,從培育戰略性新興產業角度看,發展電氣化程度比較高的“純電驅動”電動汽車是我國新能源汽車技術的發展方向和重中之重。要在堅持節能與新能源汽車“過渡與轉型”并行互動、共同發展的總體原則指導下,規劃電動汽車技術發展戰略。
記者了解到,在技術路線上,近期(2010-2015),將盡快推進混合動力技術的應用,發展小型純電動汽車和插電式混合動力電動車;中期(2015-2020),將在混合動力技術得到廣泛應用的基礎上,加大小型純電動汽車和插電式混合動力汽車推廣力度;在2020年之后,純電驅動技術將逐步占據主導地位,通過發展純電動汽車和燃料電池汽車,實現大幅度降低排放。
為此,“十二五”期間,我國電動汽車將確立“純電驅動”的技術轉型戰略,發揮我國的有利條件和比較優勢,面向“純電驅動”實施汽車產業技術轉型戰略,加快發展“純電驅動”電動汽車產品。
具體來看,“十二五”期間,我國電動汽車的發展,在城市公共用車和私人小型轎車上優先發展“純電驅動”電動汽車,啟動大規模市場;然后滾動發展,逐步擠占中高檔燃油轎車這一市場空間。
鋰電池將實現產業化突破
在“十二五”期間的科技創新的重點任務中,《規劃》指出,要緊緊把握汽車動力系統電氣化的戰略轉型方向,重點突破電池、電機、電控等關鍵核心技術,以及電動汽車整車關鍵技術和商業化瓶頸。
《規劃》提出,要以動力電池模塊為核心,實現我國以能量型鋰離子動力電池為重點的車用動力電池大規模產業化突破。《規劃》要求促進動力電池模塊化技術發展,帶動關鍵材料國產化;建立以動力電池模塊為核心的產品自動化生產線;實現車用動力電池模塊標準化、系列化、通用化,為支撐純電驅動電動汽車的商業化運營模式提供保障。
在電機方面,《規劃》要求面向混合動力大規模產業化需求,開發混合動力發動機/電機總成和機電耦合傳動總成,形成系列化產品和市場競爭力,為混合動力汽車大規模產業化提供技術支撐。
在電控領域,《規劃》提出重點開發先進的純電驅動汽車分布式、高容錯和強實時控制系統,高效、智能和低噪音的電動化總成控制系統,電動車的車載信息、智能充電及其遠程監控技術,滿足純電動汽車大規模示范需要。
在上述三項核心技術之外,《規劃》還提出,到2015年左右,在20個以上示范城市和周邊區域建成由40萬個充電樁、2000個充換電站構成的網絡化供電體系,滿足電動汽車大規模商業化示范能源供給需求。
《電動汽車科技發展“十二五”專項規劃(摘要)》
一、形勢與需求
(一)發展形勢
從國際發展趨勢看,隨著技術的不斷創新與突破,面對金融危機、油價振蕩和日益嚴峻的節能減排壓力,2008年以來,以美國、日本、歐盟為代表的國家和地區相繼發布實施了新的電動汽車發展戰略,進一步明確了產業發展方向,明顯加大了政策扶持力度。
從技術層面看,混合動力汽車技術逐步成熟,已進入產品市場競爭期,率先實現產業化,正成為汽車市場銷售新的增長點。純電動汽車電池技術進步加速,整車產品更加接近消費者需求;世界主要汽車制造商加快了純電動汽車量產步伐;插電式混合動力作為一種具有純電動和混合動力雙重特征的電動汽車技術成為全球新的研發熱點;以電池租賃為代表的純電動汽車商業模式創新取得進展。燃料電池及燃料電池汽車技術近年來取得突破性進展,國際上各大汽車集團持續投入開展燃料電池汽車研發,燃料電池汽車整車成本顯著下降,性能指標已接近商業化水平。
經多年探索實踐,國際汽車產業界達成了電動汽車產業化戰略共識:在技術路線上,近期(2010-2015),在依靠傳統內燃機汽車技術改進和推進車輛小型化實現降低排放的同時,為滿足更為嚴格的節能減排法規目標要求,應盡快推進混合動力技術的應用,并發展小型純電動汽車和插電式混合動力電動車;中期(2015-2020),在混合動力技術得到廣泛應用的基礎上,增加汽車動力系統電氣化程度,加大小型純電動汽車和插電式混合動力汽車推廣力度;在2020年之后,純電驅動技術將逐步占據主導地位,通過發展純電動汽車和燃料電池汽車,實現大幅度降低排放。在車型應用方面,純電動、混合動力和燃料電池三種類型的電動汽車技術各自具有最優的適用車型。對短途出行需求,可采用小型純電動汽車;對長途出行需求,主要采用混合動力汽車、插電式混合動力汽車或者燃料電池汽車。
我國高度重視電動汽車技術的發展。經過兩個五年計劃的科技攻關以及奧運會、世博會、“十城千輛”等示范工程的實施,我國電動汽車從無到有,在關鍵零部件、整車集成技術以及技術標準、測試技術、示范運行等方面都取得重大進展,初步建立了電動汽車技術體系,已申請專利3000余項,頒布電動汽車國家和行業標準56項,建成30多個新能源汽車技術創新平臺。
當前,我國電動汽車發展已進入關鍵時期,既面臨重大的發展機遇,也面臨著嚴峻的挑戰。我國電動汽車發展中還存在很多需要解決的問題,例如核心技術還不具競爭優勢,企業投入不足,政府的協調統籌潛力還沒有充分發揮等。總體看,我國電動汽車研發起步不晚,發展不慢,但由于傳統汽車及相關產業基礎相對薄弱、投入不足,差距仍在,中高端技術競爭壓力越來越大。因此,必須加大攻堅力度,推動我國汽車工業向創新驅動轉型,搶占技術制高點,培育新能源汽車戰略性新興產業,引領產業變革,確保我國汽車行業可持續發展。
(二)國家重大需求
1.產業升級的需求我國已成為全球最大的汽車生產和消費國,面臨著節能減排的嚴峻挑戰。我國繼2006年超過日本成為全球第二大汽車生產國之后,在2009年又超過美國成為第一大汽車生產和消費國。2010年、2011年產銷汽車均超過1800萬輛。隨著汽車保有量的快速增長,道路交通消耗的燃料量也將持續上升,導致石油消費進入快速增長期,石油對外依存度不斷攀升。為了使我國2020年乘用車燃油經濟性達到國際同期水平,平均油耗應降至5升/百公里以內,采用混合動力為代表的重大汽車節能技術勢在必行。同時,以混合動力技術為龍頭,可以帶動傳統汽車節能減排技術的綜合集成與全面進步。
2.技術轉型的需求從國家戰略性新興產業看,發展電動汽車是我國汽車工業技術轉型和培育戰略性新興產業的歷史機遇。從車用能源角度看,電可以作為我國車用主體替代能源之一。預計到2020年和2030年我國汽車中乘用車保有量將會達到1.5億輛和2.5億輛的規模,這些車輛全部使用電力驅動情況下所使用總電量分別為電網總發電量的6%和7%。電動汽車大規模應用后,可在電網負荷低谷時段常規充電,對電網起到“填谷”作用,提高發電設備的綜合利用率,起到節能減排的效果。
我國發展電動汽車具有獨特的資源和市場優勢。我國具有電動汽車相關材料資源優勢,在鋰離子動力電池、永磁電機等電動汽車關鍵零部件的核心材料方面具有資源優勢。我國具有巨大的、多元化的汽車市場優勢,而且在電動汽車基礎設施建設方面有后發優勢。我國城鎮化、城市化過程中,電動汽車充電站等基礎設施建設具有較大的發展空間。
3.科技跨越的需求我國在電動汽車關鍵零部件高端技術方面總體上尚未形成競爭優勢。在電池成組技術、燃料電池發動機技術、車用電機電力電子集成技術、強混合動力機電耦合技術等方面,與國際先進水平仍有一定差距。
同時,我國在整車動力系統發展方面面臨著國際新一輪低碳科技競爭壓力。針對能源及環境的壓力,各國紛紛制定了更加嚴格的汽車CO2排放法規目標,促進了低碳技術的發展與競爭。從排放標準來看,汽車廠商僅僅依靠傳統車的技術進步無法滿足排放限值,必須依靠技術革新。從技術的潛力分析結果來看,將CO2排放降低40%以上的技術途徑主要集中在深度混合動力、插電式混合動力、純電動和氫能燃料電池技術。
二、發展戰略與目標
(一) 指導原則
1.自主創新發展電動汽車要依靠自主創新,掌握核心技術。根據混合動力、純電動和燃料電池三種基本的電動汽車動力系統技術特征與發展階段,靈活運用不同的自主創新方式,堅持以科技為支撐,以人才為根本,推動電動汽車技術的快速進步。
2.重點突破緊緊把握汽車動力系統電氣化的戰略轉型方向,重點突破電池、電機、電控等關鍵核心技術,以及電動汽車整車關鍵技術和商業化瓶頸。
3.協調發展發展電動汽車是一項系統工程,在研發、示范和市場導入初期需要一個有利的政策環境。通過制定引導性政策,官、產、學、研、用、金等社會各方力量形成合力,構建中國特色的電動汽車產業發展環境,推動我國電動汽車產業快速、健康發展。
(二)技術路線
電動汽車按動力電氣化水平分為兩類:一類是全部或大部分工況下主要由電機提供驅動功率的電動汽車(稱為“純電驅動”電動汽車,例如純電動汽車、插電式電動汽車、增程式電動汽車以及燃料電池電動汽車);另一類是動力電池容量較小,大部分工況下主要由內燃機提供驅動功率的電動汽車(稱為常規混合動力電動汽車)。從培育戰略性新興產業角度看,發展電氣化程度比較高的“純電驅動”電動汽車是我國新能源汽車技術的發展方向和重中之重。要在堅持節能與新能源汽車“過渡與轉型”并行互動、共同發展的總體原則指導下,規劃電動汽車技術發展戰略。
1.確立“純電驅動”的技術轉型戰略順應全球汽車動力系統電動化技術變革總體趨勢,發揮我國的有利條件和比較優勢,面向“純電驅動”實施汽車產業技術轉型戰略,加快發展“純電驅動”電動汽車產品。實施這一技術轉型戰略,要依靠自主創新,堅持自主發展,突破電動汽車核心瓶頸技術;同時要充分利用國際資源,進一步提升我國汽車共性基礎技術水平,服務于“純電驅動”的技術轉型戰略。
2.堅持“三縱三橫”的研發布局我國電動汽車研發在“三縱三橫”的技術創新戰略指導下,經過“十五”“三縱三橫、整車牽頭”和“十一五”“三縱三橫、動力系統技術平臺為核心”兩階段技術攻關,取得了重大技術突破,形成了中國特色的電動汽車研發體系。“十二五”期間,繼續堅持“三縱三橫”的基本研發布局,根據“純電驅動”技術轉型戰略,進一步突出“三橫”共性關鍵技術。在“三縱”方面,純電動汽車、增程式電動汽車和插電式混合動力汽車作為純電驅動汽車的基本類型;燃料電池汽車作為純電驅動汽車的特殊類型繼續獨立作為一“縱”;混合動力汽車主要為常規混合動力汽車。在“三橫”方面,“電池”包括動力電池和燃料電池;“電機”包括電機系統及其與發動機、變速箱總成一體化技術等;“電控”包括“電轉向”、“電空調”、“電制動”和“車網融合”等在內的電動汽車電子控制系統技術。
(三)規劃目標
1.面向產業升級需求:產品研發,支撐發展 “十二五”是以汽車電控化和動力混合化兩大技術相結合為標志的產品換代與產業升級期。要推進各種常規混合動力汽車的產業化技術研發與大規模產業化。力爭使我國混合動力客車綜合性價比和市場占有率處于國際先進水平;力爭使我國混合動力轎車具備國際市場競爭力。以混合動力技術為龍頭帶動傳統汽車節能減排技術的綜合集成與全面進步。為我國汽車行業實現汽車產業政策和油耗與排放法規的“十二五”目標提供技術支撐。
2.面向技術轉型需求:規模示范,產業引領 “十二五”是將汽車小型化和動力電氣化相匯合、發展我國小型電動轎車的機遇期。要實施“純電驅動”技術轉型戰略,探索純電驅動汽車技術解決方案、新型商業模式和能源供應體系。使我國在以小型電動轎車為代表的各類純電動汽車普及程度、以示范城市為平臺的電動汽車全價值鏈整合水平、以鋰動力電池為重點的車用電池產業國際競爭能力等方面處于國際先進水平,為培育我國電動汽車戰略性新興產業發揮引領作用。
3.面向科技跨越需求:前瞻部署,創新突破 “十二五”是將能源多元化和動力一體化兩大趨勢相統一,研究下一代純電驅動平臺,搶占電動汽車高端前沿制高點的科技攻堅期。要攻克以先進燃料電池/新型動力電池等為代表的一批前沿高端難點技術。開發出具有關鍵技術綜合集成性、先進成果展示標志性、系列化、高級別電動汽車,綜合技術指標達到國際先進水平。為實現我國從汽車制造大國向汽車技術強國轉型奠定堅實基礎。
到2015年,在整車、關鍵零部件、公共平臺等29個技術創新方向上實現關鍵技術突破,全面掌握核心技術,預期申請電動汽車核心技術專利達3000項以上,在30個以上城市進行規模化示范推廣,在5個以上城市進行新型商業化模式試點應用,為實現電動汽車規模產業化、尤其是純電驅動汽車銷量達到同類車型總銷量1%左右的重要門檻提供科技支撐,引領電動汽車新興戰略產業跨越發展。
形成整車及零部件研發和產業化體系,建設新能源汽車基礎設施、產業標準體系和檢驗檢測系統,新增建成節能與新能源汽車領域技術創新平臺25個以上,組建“三縱三鏈”產業技術創新戰略聯盟,培育形成一批國際知名、具有自主知識產權的關鍵零部件與整車企業,使我國躋身節能與新能源汽車產業先進國家行列。
(四)實施途徑
1.技術平臺“一體化” 為了應對電動汽車技術多元化和車型多樣化問題,緊緊抓住“電池、電機、電控”三大共性關鍵技術,以關鍵零部件模塊化為基礎,推進動力總成模塊化,促進動力系統平臺化,實現電動汽車技術平臺“一體化”。
動力電池、電機、電子控制單元等關鍵部件模塊化,有利于規模化生產和應用,便于電池的維修、更換、租賃和回收處理。以通用化、系列化的動力電池模塊為核心,可以形成多樣化的整車動力電池系統,結合電機等基礎模塊,可開發各種純電驅動汽車;車用動力總成方面,以動力電池等關鍵零部件模塊為基礎,進一步提升系統集成層次,可發展出各種新型動力總成。
2.車型開發“兩頭擠” 我國中高級別以上轎車的純電驅動平臺技術尚不成熟,需要繼續研究開發,并作為科技跨越的重點研究內容。與此同時,對于電動汽車科技發展,充分發揮我國技術特色、產業化優勢和市場潛力,在城市公共用車和私人小型轎車上優先發展“純電驅動”電動汽車,形成“兩頭擠”發展格局,啟動大規模市場;然后滾動發展,逐步擠占中高檔燃油轎車這一市場空間。
一方面,要以城市公交車為重點,在現有常規混合動力大客車推廣應用的基礎上,加強純電驅動的可充電式/里程延長式電動大客車的開發、推廣力度;并繼續開展電動大客車與燃料電池-動力蓄電池的電-電混合式大客車的研發和示范。另一方面,發展小型電動汽車。燃油汽車小型化和電動汽車小型化是全球主流趨勢,中國最具技術特色、產業優勢和市場潛力。小型電動汽車可以成為我國汽車工業自主創新的重要突破口,可以滿足我國快速城市化進程中交通可持續發展需求,可以促進我國電動汽車與充電設施以及電池產業之間的良性互動和滾動發展,可以形成大規模市場需求。
3.產業化推進“三步走” 電動汽車產業化初期,電動汽車產業化推進按照“三步走”的推進戰略,結合不同階段的技術進步程度和市場需求狀況,把握節奏,分步實施。
(1)第一階段:2008年—2010年在大中城市公共服務領域開展新能源汽車示范。2008年開始的奧運示范項目,已經實現595輛電動汽車規模化示范運行,2009年啟動“十城千輛”大規模示范推廣工程,全國13個示范城市約5000輛節能與新能源汽車投入示范運營;到2010年度,示范城市從13個增加到25個,重點轉向純電驅動汽車,全國25個示范城市約8000輛節能與新能源汽車投入示范運營。
(2)第二階段:2010年—2015年實現混合動力汽車產業化;開展以小型電動汽車為代表的純電驅動汽車大規模商業化示范;實現燃料電池汽車在公共服務領域小規模示范考核;攻克深度機電耦合、新型電機驅動技術等前沿技術,研發以燃料電池汽車為代表的下一代純電驅動動力系統平臺。為實現電動汽車規模產業化尤其是純電驅動汽車銷量達到同類車型總銷量1%左右的重要門檻提供科技支撐。
在此階段,開展以能量型鋰離子動力電池為重點,電池模塊化為核心的動力電池全方位技術創新,實現我國車用動力電池大規模產業化突破。到2015年左右,在20個以上示范城市和周邊區域建成由40萬個充電樁、2000個充換電站構成的網絡化供電體系,滿足電動汽車大規模商業化示范能源供給需求。
(3)第三階段:2015年-2020年 繼續推進純電動汽車大規模產業化,并開始啟動下一代純電驅動汽車產業化進程。
在此階段,以下一代動力電池技術路線為主導,開啟下一代動力電池產業化。確立電動汽車主導商業模式,并完善原有基礎設施網絡,提高車網融合程度。到2020年左右,為實現各類電動汽車推廣普及提供技術支撐。
三、科技創新的重點任務
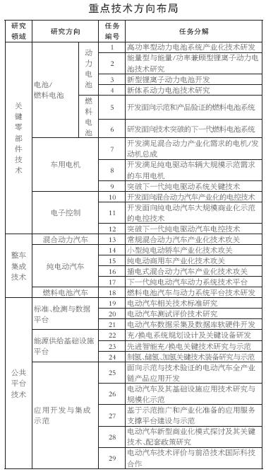
“十二五”電動汽車科技發展重點任務是:緊緊圍繞電動汽車科技創新與產業發展的三大需求,繼續堅持“三縱三橫”的研發布局,突出“三橫”共性關鍵技術,著力推進關鍵零部件技術、整車集成技術和公共平臺技術的攻關與完善、深化與升級,形成“三橫三縱三大平臺”戰略重點與任務布局。(重點技術方向布局見圖表)
(一)“三橫”關鍵零部件技術突破
1.電池
(1)以動力電池模塊為核心,實現我國以能量型鋰離子動力電池為重點的車用動力電池大規模產業化突破。
以車用能量型動力電池為主要發展方向,兼顧功率型動力電池和超級電容器的發展,全面提高動力電池輸入輸出特性、安全性、一致性、耐久性和性價比等綜合性能。強化動力電池系統集成與熱-電綜合管理技術,促進動力電池模塊化技術發展,帶動關鍵材料國產化,實現動力電池規模制造與品質保證技術的快速升級;建立以動力電池模塊為核心的產品自動化生產線,提高規模生產的工藝水平和管理控制能力,切實改善電池模塊的一致性,提高電池模塊良品率;開展鋰離子動力電池的回收及二次利用技術研究,大幅度降低動力電池體系全生命周期成本;實現車用動力電池模塊標準化、系列化、通用化,為支撐純電驅動電動汽車的商業化運營模式提供保障。
瞄準國際前沿技術,深入開展下一代新型車用動力電池自主創新研究,為電動汽車產業中長期發展進行技術儲備。重點研究新型鋰離子動力電池。研究開發鎳基氧化物、層狀錳系和釩系、硅酸鹽系正極,以及高電位型聚陰離子系及其氟化物系正極;高容量錫基、硅基等合金系負極材料;寬電化學窗口、高電導、高安全性的新型電解質體系和新型隔膜等。研究新型鋰離子動力電池設計、性能預測、安全評價及安全性新技術。新體系動力電池方面,重點研究金屬空氣電池、多電子反應電池和自由基聚合物電池等,并通過實驗技術驗證,建立動力電池創新發展技術研發體系。
到2015年,為我國車用動力電池產業提供科技支撐。通過新型鋰離子動力電池和新體系電池的探索,確立我國下一代車用動力電池的主導技術路線。
(2)突破燃料電池關鍵技術和系統集成,推進工程實用化,為新一代燃料電池汽車研發與產業化奠定核心技術基礎。
重點推進燃料電池的工程實用化,建立小批量生產線,進一步提升燃料電池性能,降低成本,強化電堆與系統的壽命考核,改進提高燃料電池系統控制策略與關鍵部件性能,提升燃料電池系統可靠性與耐久性,為燃料電池汽車示范運行提供可靠的車用燃料電池系統。
加強燃料電池基礎材料和系統集成科技創新,研發高穩定性、高耐久性、低成本的關鍵材料和部件。保證電堆在高電流密度下的均一性,提高功率密度,進一步增強系統的環境適應能力,為下一代燃料電池汽車研發奠定核心技術基礎。
2.電機
面向混合動力大規模產業化需求,開發混合動力發動機/電機總成(發動機+ISG/BSG)和機電耦合傳動總成(電機+變速箱),形成系列化產品和市場競爭力,為混合動力汽車大規模產業化提供技術支撐。
面向純電驅動大規模商業化示范需求,開發純電動汽車驅動電機及其傳動系統系列,同步開發配套的發動機發電機組(APU)系列,為實現純電動汽車大規模商業示范提供技術支撐。
面向下一代純電驅動系統技術攻關,從新材料/新結構/自傳感電機、IGBT芯片封裝和驅動系統混合集成、新型傳動結構等方面著手,開發高效率、高材料利用率、高密度和適應極限環境條件的電力電子、電機與傳動技術,探索新一代車用電機驅動及其傳動系統解決方案,滿足電動汽車可持續發展需求。
3.電控
重點開發混合動力專用發動機先進控制算法(滿足國IV以上排放法規)、混合動力系統先進實時控制網絡協議、多部件間的轉矩耦合和動態協調控制算法,研制高性能的混合動力系統(整車)控制器,滿足混合動力汽車大規模產業化技術需求。
重點開發先進的純電驅動汽車分布式、高容錯和強實時控制系統,高效、智能和低噪音的電動化總成控制系統(電動空調、電動轉向、制動能量回饋控制系統),電動車的車載信息、智能充電及其遠程監控技術,滿足純電動汽車大規模示范需要。
重點開發基于新型電機集成驅動的一體化多變量底盤動力學控制、高性能的下一代整車控制器及其專用芯片、電動車智能化(ITS)與車網融合技術(V2X,包括V2G:汽車到電網的鏈接,V2H:汽車到家庭的鏈接,V2V:汽車到汽車的鏈接等網絡通訊技術),為下一代純電驅動汽車開發提供技術支撐。
(二)“三縱”集成技術創新
1.混合動力汽車針對常規混合動力汽車大規模產業化需求,開展系列化混合動力系統總成開發,協調控制、能量管理等關鍵技術攻關和整車產品的產業化技術研發,將節能環保發動機開發與電動化技術有機結合,重點突破產品性價比,形成市場競爭優勢。突破混合動力汽車產業化關鍵技術,構建混合動力汽車零部件配套保障體系,開展批量化生產裝備與工藝、質量管理體系以及配套的維修檢測設備開發,建成混合動力汽車專用的裝配、檢測、檢驗生產線。
中度混合動力方面,突破混合動力汽車關鍵技術,深化發動機控制技術研究,解決動力源工作狀態切換和動態協調控制,以及能源優化管理,掌握整車故障診斷技術,進一步提高整車的可靠性、耐久性、性價比,開發出高性價比、具有市場競爭力、可大規模產業化的混合動力汽車系列產品。
深度混合動力方面,突破混合動力系統構型技術,能量管理協調控制技術,開發深度混合動力新構型。開發出高性價比、可大規模批量生產的深度混合動力轎車和商用車產品。
2.純電動汽車(含插電式電動汽車)以小型純電動汽車關鍵技術研發作為純電動汽車產業化突破口,開發純電動小型轎車系列產品(包括增程式),并實現大規模商業化示范;開展公共服務領域純電動商用車并大規模商業示范推廣;加強插電式混合動力汽車研發力度,開發系列化插電式混合動力轎車和商用車系列產品。
小型純電動汽車方面,針對大規模商業化示范需求,開發系列化特色純電驅動車型及其能源供給系統,并探索新型商業化模式。實現小型純電動汽車(含增程式)關鍵技術突破,重點掌握電氣系統集成、動力系統匹配和整車熱-電綜合管理等技術。開發出舒適、安全、性價比高的小型純電動轎車系列產品。
純電動商用車方面,重點研究整車NVH、輕量化、熱管理、故障診斷、容錯控制與電磁兼容及電安全技術。
插電式混合動力汽車方面,掌握插電式混合動力構型及專用發動機系統研發技術;突破高效機電耦合技術、輕量化、熱管理、故障診斷、容錯控制與電磁兼容技術、電安全技術;開發出高性價比、可滿足大規模商業化示范需求的插電式混合動力轎車和商用車系列產品。
3.以燃料電池汽車為代表的下一代純電驅動汽車集成下一代高性能電機與電池系統,突破下一代高性能新型純電動轎車動力系統技術平臺關鍵技術,到2015年左右,完成下一代高性能、純電驅動動力系統技術平臺,完成純電驅動轎車和下一代高性能大型純電動客車整車產品開發,技術水平處于國際先進水平。
面向高端前沿技術突破需求,基于高功率密度、長壽命、高可靠性的燃料電池發動機技術,突破新型氫-電-結構耦合安全性等關鍵技術,攻克適應氫能源供給的新型全電氣化底盤驅動系統平臺技術,研制出達到國際先進水平的燃料電池轎車和客車,并進行示范考核;掌握車載供氫系統技術,實現關鍵部件的自主開發,掌握下一代燃料電池汽車動力系統平臺技術,研制下一代燃料電池轎車和客車產品,并進行運行考核。
(三)“三大平臺”公共技術與應用開發
1.標準、檢測與數據平臺實現以純電驅動汽車及其配套充/換電技術標準為代表的電動汽車標準突破,在技術規范基礎上研究提出100項以上國家級技術標準;攻克電動汽車、關鍵零部件、重要元器件、關鍵材料以及充電、加氫裝備與基礎設施系統測試評價等一系列測試技術,逐步建成8個整車測試基地、15個關鍵零部件測試基地;深入開展技術分析、技術對標,建立電動汽車自主創新核心技術數據庫和共享平臺。
在技術標準領域,深入研究分析國內外電動汽車技術發展最新趨勢,制定我國電動汽車自主創新的技術標準法規體系戰略,形成我國電動汽車相關技術標準法規體系。研究制定和完善電動汽車充電接口、充電通訊協議、充電機技術標準、充電站設計規范,以及電池尺寸、電池更換用電池箱譜系化等技術標準;研究制定和完善小型純電動汽車的定義和技術條件標準,各類電動汽車(尤其是小型純電動汽車、插電式混合動力汽車、深度混合動力汽車)技術標準,以及關鍵零部件的規格、型號、系列型譜等重要標準,為大規模示范和產業化提供技術標準法規支持;著力開展電動汽車創新技術領域的標準法規和技術規范研究制定,開展我國電動汽車行駛工況標準的研究制定和完善,加強技術法規國際協調。
在測試評價領域,重點針對技術標準需求,開展電動汽車整車、關鍵零部件、重要元器件、關鍵材料以及充電裝備、充電站安全管理系統測試評價技術研究。
在電動汽車開發數據庫建設方面,構建服務全行業的電動汽車產品數據庫軟硬件平臺,開發共享數據庫,建立電動汽車整車及零部件產品開發、測試評價、產品檢驗認證和示范運行的數據庫,為行業提供產品開發所需的基礎技術數據支持。
2.能源供給基礎設施平臺開展電動汽車基礎設施建設規劃設計研究。研究制定充電/換電基礎設施設計、建設、運行規范,提高整體設計水平、安全保障能力。研究電動汽車基礎設施網絡總體發展規劃和推進計劃,為形成全國統一標準的充/換電綜合網絡體系提供技術支撐。
研究開發場站直流(包括快速)充電機、車載充電機及快速充換電站等各種充/換電技術及成套裝備;研制與下一代純電驅動平臺和與智能電網配套的電動汽車能量雙向轉換技術與裝備,研究與可再生能源分布式發電結合的相關技術與產品。
面向下一代純電驅動平臺技術突破需求,系統開展制氫、儲氫、加氫關鍵技術裝備研究與示范。對已建氫燃料加注站進行運行評價、技術升級和系統擴展;進行副產氫提純技術的規模化應用研究與示范;開展高效、低排放、低成本水電解制氫技術研究;進行小型高效低成本的化石燃料制氫系統研究;開展高壓氫氣加注技術、系統配置集成技術和控制技術的研究,開發先進壓縮機和加注槍等關鍵設備;開展太陽能光解等新型制氫技術研究;開展低成本可再生制儲-加注一體化系統集成加氫站示范。
3.應用開發與集成示范平臺結合“十城千輛”節能與新能源汽車示范推廣工程實施,在做好公共服務領域和私人用車領域電動汽車示范推廣試點的基礎上,穩步擴大電動汽車示范推廣規模。深入開展示范運行模式研究,建立完善的車輛和基礎設施示范運行監控網絡與數據采集平臺。
建設電動汽車及基礎設施示范運行數據采集和信息化管理平臺,通過采集分析車輛行駛數據及基礎設施運行數據,解決電動汽車性能評估、安全預警及隱患識別等問題。
研究適用于各類車輛、設施及裝備的運行維護快速保障技術,建立故障診斷及快速維保操作規范及運行體系。構筑示范城市電動汽車及充電基礎設施快速維保體系,提高系統效率、安全性和示范運行效果。
通過多種商業模式在電動汽車發展初期的示范推廣應用,從形成產品市場競爭力、配套系統技術和裝備的科學性、能源供給基礎設施建設與服務的方便性等方面,展開對電動汽車商業模式及配套裝備技術研究,探索出適合中國電動汽車可持續發展的商業化模式。
開展電動汽車國際科技合作研究;開展中外電動汽車技術評價與數據交流項目;建立國際電動汽車綜合示范區。
四、組織與保障
(一)建立“三縱三鏈”產業技術創新聯盟
1.建立以產業鏈為紐帶的混合動力汽車產業技術創新聯盟探索以產業鏈為紐帶的研發組織機制,建立整車整機廠牽頭,縱向整合零部件企業的產業技術創新聯盟,組織承擔產業化研發科技創新任務。
對于混合動力汽車,建立整車整機廠牽頭——縱向整合零部件企業的產業技術聯盟,由整車整機廠負責整車與系統開發、生產,并縱向組織零部件企業進行零部件研發與生產,最終面向用戶進行銷售和售后服務。
2.建立以價值鏈為紐帶的純電動汽車跨產業技術創新聯盟探索以價值鏈為紐帶的研發組織機制,建立“能源供應商-汽車廠商-電池電機廠商”跨產業技術創新聯盟,組織承擔面向大規模商業化示范需求的重點科技創新任務。
對于純電動汽車(包括插電式電動汽車),結合其跨產業、跨行業的特點,融合汽車整車廠、動力電池企業、能源企業、網絡運營商企業等方面的資源和力量,以實現電動汽車的商業價值為核心,以價值鏈為紐帶跨行業整合資源,建立新型的產業組織模式。
支持電動汽車技術與商業運營模式的集成創新,鼓勵汽車企業、電池電機等關鍵零部件企業、能源基礎設施企業以及示范應用城市緊密配合,積極探討電動汽車的新型交通模式和新型商業化模式,實現純電驅動汽車“技術融合、商業可行、協調發展”新型產業機制的突破,研究和探索整車租賃、電池租賃等新型商業模式。
3.建立以技術鏈為紐帶的燃料電池汽車等前沿技術創新聯盟探索以技術鏈為紐帶的研發組織機制,建立產學研結合、以國家研究基地為骨干、以燃料電池汽車為代表的下一代前沿技術創新聯盟,組織承擔前瞻研究科技創新任務。
對于以燃料電池汽車為代表的下一代純電驅動核心技術,結合其整個研發技術鏈涉及多項基礎學科技術、具有更廣泛的跨產業性的特點,以技術鏈為紐帶,全面整合技術鏈條各個領域的相關技術環節。建成以國家研究基地為骨干的前沿技術創新聯盟,實施技術聯合開發、突破高端電驅動技術。
(二)統籌安排與科學管理實施計劃
1.創新組織管理方式堅持自主創新、市場導向的原則,優化組織管理,充分調動各種資源,鼓勵競爭,擇優支持,實施過程控制,加強項目監理,拓寬交流合作,形成以企業為主體的產學研創新機制。發揮相關部委和地方政府的支撐和協調作用,形成研發、示范與產業化互動的新能源汽車戰略性新興產業的培育機制。
2.統籌安排與協調相關任務圍繞《電動汽車科技發展“十二五”專項規劃》,統籌安排863計劃、973計劃、科技支撐計劃等相關項目和經費,支持電動汽車相關基礎研究、高技術研究、產業化支撐技術攻關與示范考核等全方位的科技創新。
3.落實經費投入充分發揮政府資金的引導作用,逐步形成以國家和地方資金為引導、企業資金為主體的多層次、多渠道資金投入體系,支持科學研究、新產品研發和示范推廣。
(三) 加強人才培養
根據國家總體人才培養戰略與相關規劃,結合科技人才專項的實施,培育造就新能源汽車高級人才,尤其是領軍人才。充分調動社會各界研究機構、高校、企業的積極性,培養一批新能源汽車研發的骨干人才團隊,建立過硬的研究開發隊伍。充分利用海外華人智力資源,大力引進新能源汽車高級人才。加強電動汽車技術的專業教育與培訓,在汽車企業開展對在職專業科技人才培訓,培養電動汽車工程化專業人才。
(四) 加強國際合作
開展電動汽車前沿基礎技術研究、關鍵技術研究、測試與標準規范制定、聯合示范與考核、技術發展路線圖等方面的國際合作。選擇有條件的城市(區域),建立國際電動汽車綜合示范區。鼓勵行業、企業以各種形式參與國際性電動汽車示范項目。

電池網微信












