近期,多地出現了拉閘限電的現象,起因是要應對能耗雙控的要求,底層原因是煤炭的價格上漲導致的電力供需不均衡。對汽車產業影響方面,短期利空、長期利好。短期看,會微小影響部分省份的汽車及相關產業鏈的生產;中短期看,不排除與其他因素疊加,拉高汽車成本;長遠看,對汽車行業尤其是新能源汽車的影響不大。
一、拉閘限電的起因是應對能耗雙控的要求
8月12日,國家發展改革委印發了《2021年上半年各地區能耗雙控目標完成情況晴雨表》的通知,通報各地能耗雙控目標完成情況(詳見表1),同時要求,對能耗強度不降反升的地區,2021年暫停國家規劃布局重大項目以外的“兩高”項目節能審查,確保完成全年能耗雙控目標特別是能耗強度降低的目標任務。8月17日,國家發展改革委又在例行新聞發布會上直接點名青海、寧夏、廣西、廣東、福建、新疆、云南、陜西、江蘇,以上9地上半年能耗強度同比不降反升,還有10個省份的能耗強度降低率未達到進度要求。
表1:2021年上半年各地區能耗雙控目標完成情況晴雨表

數據來源:國家發展改革委
注:1.西藏自治區數據暫缺,不納入預警范圍,地區排序的依據為各地區能耗強度降低率;
2.紅色為一級預警,表示形勢十分嚴峻,橙色為二級預警,表示形勢比較嚴峻,綠色為三級預警,表示進展總體順利。
此外,國家發展改革委于9月16日印發《完善能源消耗強度和總量雙控制度方案》,就能耗雙控給出了更為完善的指標設置以及分解落實機制,堅決管控“兩高”項目,引導通過“可再生能源消納和綠證交易+用能指標市場化交易”完成能耗總量考核。
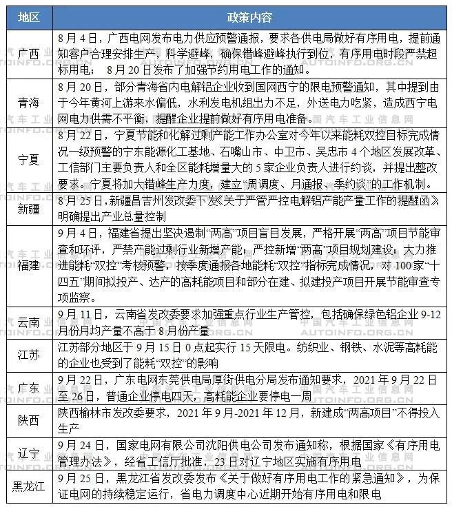
為積極響應能耗雙控政策要求,全國主要省份紛紛出臺了一系列舉措,通過限制高耗能企業用電總量、限制用電時段等方式促進能耗減排。在這其中,很多省份選擇了拉閘限電。
表2:部分省市應對能耗雙控政策情況的匯總

資料來源:中國汽車工業信息網整理
二、拉閘限電的深層原因是煤炭價格上漲導致的電力供需不均衡
對于拉閘限電的原因,有一些自媒體為了炒熱度提出了西方陰謀論或者其他。但其實拉閘限電主要是跟我國長期以來的能源結構有較大關系。在我國的能源結構中,火力發電并網的占比較高,占到50%以上的份額,而且還在高位增長。

圖1 2020年全口徑發電設備容量(單位:億千瓦) 數據來源:國家能源局
而近期美元放水、國際煤炭等大宗商品價格暴漲、進口煤炭量也在同比大幅下降,因此火力發電用到的煤炭整體價格高增。而電價調整還是計劃經濟,屬于國家統一調控,價格調整的周期長,因此即使煤炭漲價,電價也不可能快速大幅漲價,導致發電廠出電的意愿不大,有的電廠為了不虧損寧可不生產電。尤其是對于東北地區,馬上要迎來供暖季,更需要儲備一定的煤炭資源,電力供應量有可能出現較大缺口。為緩解電力供需緊缺的壓力,地方政府只能采取拉閘限電等略微極端的方式。其實,中國的煤炭和電力并非產能不足,而是近幾年受碳達峰/碳中和目標達成的影響,煤炭、鋼鐵、水泥等高能耗產業均出現了一定程度的減產、限產現象。
三、拉閘限電對新能源汽車行業短期利空、長期利好
(1)短期看,會微小影響部分省份的汽車及相關產業鏈的生產
與其他行業相比,汽車行業并非高能耗、高電耗行業,主要耗電體現在新能源汽車的電池、充電樁等。而且從表3中也能看出,除了廣東、廣西外,汽車產量大省的能耗預警不是那么嚴重。因此,短期來看,拉閘限電可能影響能耗限制較高省份的整車及集聚的零部件企業的生產,但是這種影響會被芯片短缺造成的影響所覆蓋。畢竟現在供應鏈的頭等大事是缺芯,減少生產的天數可能會為芯片的供應留下了更長的緩沖期。在這其中,充當生產工具的商用車受到的影響要比乘用車更大一些。
表3 各地2020年汽車產量與能耗目標完成情況對比

(2)中短期看,不排除與其他因素疊加,拉高汽車成本
今年的芯片價格、鋰電池原材料的價格都在不斷攀升,尤其是芯片,雖然出臺了政策禁止高價銷售,但是市場經濟條件下,供小于求就會造成價格的增長。而隨著拉閘限電背后的“能耗雙控”政策的逐步落實,“雙高”企業(如鋼鐵等)限產的壓力就會變大,這將有可能傳導到汽車的生產成本上,尤其是這種成本傳導再與芯片、電池原材料等成本疊加,整車端售價的增加就會更加明顯。另外,訂單交付的壓力也會變大,供貨周期會相應的延長,因此,對于第四季度以后的汽車銷量會造成一定的影響。

圖2 鋰電池原材料價格上漲對比情況
(3)長遠看,對汽車行業尤其是新能源汽車的影響不大
發展新能源汽車,實現2030碳達峰/2060碳中和基本上是大勢所趨,2025年新能源汽車新車占比應該會超過20%。碳中和、智能制造、轉型升級這幾年已經成為行業的熱點詞頻,汽車企業的規劃全都圍繞這些點來開展的,因此電力資源的短缺并不會對長期發展新能源汽車形成本質影響。
另外,能源結構也會在未來的發展中逐漸調整,從上圖1中也能看出來,風電和太陽能等可再生能源的占比近來也在不斷增長。國內已經從9月初開始試點綠色電力交易,華晨寶馬、北京奔馳等汽車企業也加入到首批綠電交易試點工作中。

電池網微信












